YRC Logo
PROTEIN SEARCH:
Descriptions Names[Advanced Search]

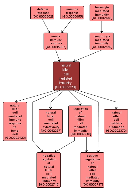
Any immune system process that functions in the calibrated response of an organism to a potential internal or invasive threat. An immune response mediated by a natural killer cell triggered in response to the presence of a tumor cell. Any process involved in the carrying out of an immune response by a lymphocyte. The directed killing of a target cell by a natural killer cell through the release of granules containing cytotoxic mediators or through the engagement of death receptors. Any process that stops, prevents, or reduces the frequency, rate, or extent of natural killer cell mediated immunity. Innate immune responses are defense responses mediated by germline encoded components that directly recognize components of potential pathogens. Any process that activates or increases the frequency, rate, or extent of natural killer cell mediated immunity. The promotion of an immune response by natural killer cells through direct recognition of target cells or through the release of cytokines. Any process that modulates the frequency, rate, or extent of natural killer cell mediated immunity. Any process that contributes to cytokine production by a natural killer cell. Reactions, triggered in response to the presence of a foreign body or the occurrence of an injury, which result in restriction of damage to the organism attacked or prevention/recovery from the infection caused by the attack. Any process involved in the carrying out of an immune response by a leukocyte.

View Gene Ontology (GO) Term

GO TERM SUMMARY

Name: natural killer cell mediated immunity
Acc: GO:0002228
Aspect: Biological Process
Desc: The promotion of an immune response by natural killer cells through direct recognition of target cells or through the release of cytokines.
Synonyms:
  • NK cell mediated immunity
Proteins in PDR annotated with:
   This term: 0
   Term or descendants: 69 [Search]


[geneontology.org]
INTERACTIVE GO GRAPH

GO:0002228 - natural killer cell mediated immunity (interactive image map)

YRC Informatics Platform - Version 3.0
Created and Maintained by: Michael Riffle