YRC Logo
PROTEIN SEARCH:
Descriptions Names[Advanced Search]

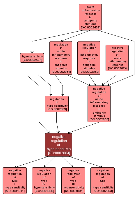
Any process that stops, prevents, or reduces the frequency, rate, or extent of hypersensitivity. An acute inflammatory response to an antigenic stimulus. An acute inflammatory response occurs within a matter of minutes or hours, and either resolves within a few days or becomes a chronic inflammatory response. Any process that stops, prevents, or reduces the rate of type I hypersensitivity, a type of inflammatory response. Any process that stops, prevents, or reduces the frequency, rate, or extent of an inflammatory response to an antigenic stimulus. An inflammatory response to an exogenous environmental antigen or an endogenous antigen initiated by the adaptive immune system. Any process that modulates the frequency, rate, or extent of an acute inflammatory response to an antigenic stimulus. Any process that stops, prevents, or reduces the frequency, rate, or extent of an acute inflammatory response to an antigenic stimulus. Any process that stops, prevents, or reduces the rate of type IV hypersensitivity, a type of inflammatory response. Any process that modulates the frequency, rate, or extent of hypersensitivity. Any process that stops, prevents, or reduces the frequency, rate, or extent of an acute inflammatory response. Any process that stops, prevents, or reduces the rate of type III hypersensitivity, a type of inflammatory response. Any process that stops, prevents, or reduces the frequency, rate, or extent of type II hypersensitivity.

View Gene Ontology (GO) Term

GO TERM SUMMARY

Name: negative regulation of hypersensitivity
Acc: GO:0002884
Aspect: Biological Process
Desc: Any process that stops, prevents, or reduces the frequency, rate, or extent of hypersensitivity.
Synonyms:
  • down regulation of hypersensitivity
  • inhibition of hypersensitivity
  • downregulation of hypersensitivity
  • down-regulation of hypersensitivity
Proteins in PDR annotated with:
   This term: 0
   Term or descendants: 3 [Search]


[geneontology.org]
INTERACTIVE GO GRAPH

GO:0002884 - negative regulation of hypersensitivity (interactive image map)

YRC Informatics Platform - Version 3.0
Created and Maintained by: Michael Riffle