YRC Logo
PROTEIN SEARCH:
Descriptions Names[Advanced Search]

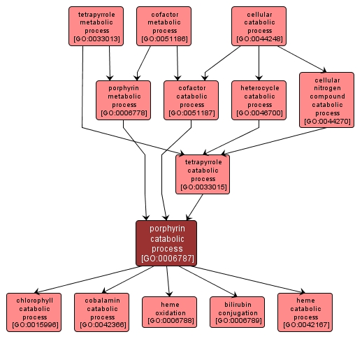
The chemical reactions and pathways resulting in the breakdown of chlorophyll, any compound of magnesium complexed in a porphyrin (tetrapyrrole) ring and which functions as a photosynthetic pigment, into less complex products. The chemical reactions and pathways resulting in the breakdown of heterocyclic compounds, those with a cyclic molecular structure and at least two different atoms in the ring (or rings). The chemical reactions and pathways resulting in the breakdown of cobalamin (vitamin B12), a water-soluble vitamin characterized by possession of a corrin nucleus containing a cobalt atom. The chemical reactions and pathways resulting in the breakdown of organic and inorganic nitrogenous compounds. The chemical reactions and pathways resulting in the loss of electrons from one or more atoms in heme. The chemical reactions and pathways resulting in the breakdown of any member of a large group of derivatives or analogs of porphyrin. Porphyrin consists of a ring of four pyrrole nuclei linked each to the next at their alpha positions through a methine group. The chemical reactions and pathways involving tetrapyrroles, natural pigments containing four pyrrole rings joined by one-carbon units linking position 2 of one pyrrole ring to position 5 of the next. The chemical reactions and pathways leading to the breakdown of tetrapyrroles, natural pigments containing four pyrrole rings joined by one-carbon units linking position 2 of one pyrrole ring to position 5 of the next. The chemical reactions and pathways involving any member of a large group of derivatives or analogs of porphyrin. Porphyrins consists of a ring of four pyrrole nuclei linked each to the next at their alpha positions through a methine group. null The chemical reactions and pathways resulting in the breakdown of heme, any compound of iron complexed in a porphyrin (tetrapyrrole) ring. The chemical reactions and pathways resulting in the breakdown of substances, carried out by individual cells. The chemical reactions and pathways involving a cofactor, a substance that is required for the activity of an enzyme or other protein. Cofactors may be inorganic, such as the metal atoms zinc, iron, and copper in certain forms, or organic, in which case they are referred to as coenzymes. Cofactors may either be bound tightly to active sites or bind loosely with the substrate. The chemical reactions and pathways resulting in the breakdown of a cofactor, a substance that is required for the activity of an enzyme or other protein.

View Gene Ontology (GO) Term

GO TERM SUMMARY

Name: porphyrin catabolic process
Acc: GO:0006787
Aspect: Biological Process
Desc: The chemical reactions and pathways resulting in the breakdown of any member of a large group of derivatives or analogs of porphyrin. Porphyrin consists of a ring of four pyrrole nuclei linked each to the next at their alpha positions through a methine group.
Synonyms:
  • porphyrin breakdown
  • porphyrin degradation
  • porphyrin catabolism
Proteins in PDR annotated with:
   This term: 0
   Term or descendants: 49 [Search]


[geneontology.org]
INTERACTIVE GO GRAPH

GO:0006787 - porphyrin catabolic process (interactive image map)

YRC Informatics Platform - Version 3.0
Created and Maintained by: Michael Riffle