YRC Logo
PROTEIN SEARCH:
Descriptions Names[Advanced Search]

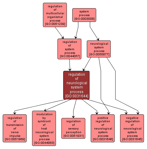
Any process that activates or increases the frequency, rate or extent of a neurophysiological process. Any process that modulates the frequency, rate or extent of a multicellular organismal process, the processes pertinent to the function of a multicellular organism above the cellular level; includes the integrated processes of tissues and organs. A multicellular organismal process carried out by any of the organs or tissues in an organ system. An organ system is a regularly interacting or interdependent group of organs or tissues that work together to carry out a biological objective. Any process that modulates the frequency, rate or extent of transmission of a nerve impulse, the sequential electrochemical polarization and depolarization that travels across the membrane of a neuron in response to stimulation. Any process that modulates the frequency, rate or extent of a system process, a multicellular organismal process carried out by any of the organs or tissues in an organ system. A organ system process carried out by any of the organs or tissues of neurological system. The alteration by a symbiont organism of the functioning of a host neurophysiological process, an organ system process carried out by any of the organs or tissues of neurological system. Any process that modulates the frequency, rate or extent of a neurophysiological process, an organ system process carried out by any of the organs or tissues of neurological system. Any process that stops, prevents or reduces the frequency, rate or extent of a neurophysiological process. Any process that modulates the frequency, rate or extent of sensory perception, the series of events required for an organism to receive a sensory stimulus, convert it to a molecular signal, and recognize and characterize the signal.

View Gene Ontology (GO) Term

GO TERM SUMMARY

Name: regulation of neurological system process
Acc: GO:0031644
Aspect: Biological Process
Desc: Any process that modulates the frequency, rate or extent of a neurophysiological process, an organ system process carried out by any of the organs or tissues of neurological system.
Synonyms:
  • regulation of neurological process
  • regulation of neurophysiological process
Proteins in PDR annotated with:
   This term: 0
   Term or descendants: 478 [Search]


[geneontology.org]
INTERACTIVE GO GRAPH

GO:0031644 - regulation of neurological system process (interactive image map)

YRC Informatics Platform - Version 3.0
Created and Maintained by: Michael Riffle