YRC Logo
PROTEIN SEARCH:
Descriptions Names[Advanced Search]

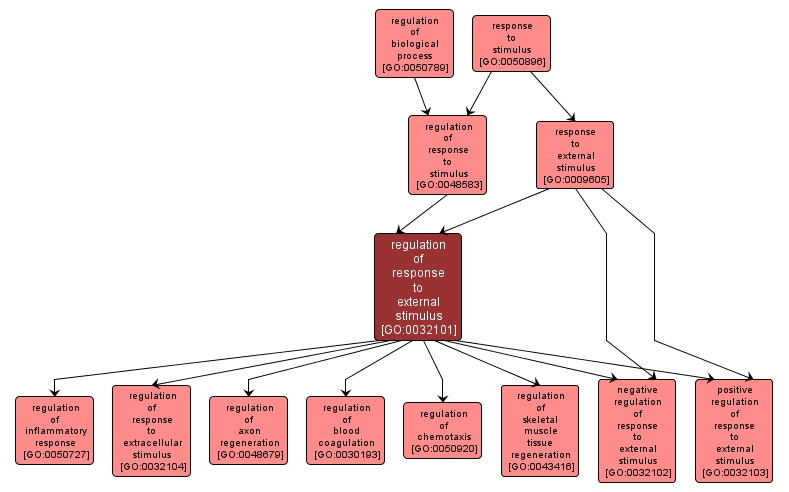
Any process that modulates the frequency, rate or extent of the inflammatory response, the immediate defensive reaction (by vertebrate tissue) to infection or injury caused by chemical or physical agents. Any process that modulates the frequency, rate or extent of a response to an external stimulus. Any process that modulates the frequency, rate or extent of a response to a stimulus. Response to stimulus is a change in state or activity of a cell or an organism (in terms of movement, secretion, enzyme production, gene expression, etc.) as a result of a stimulus. Any process that stops, prevents or reduces the frequency, rate or extent of a response to an external stimulus. Any process that activates, maintains or increases the rate of a response to an external stimulus. Any process that modulates the frequency, rate or extent of a response to an extracellular stimulus. Any process that modulates the frequency, rate or extent of axon regeneration. A change in state or activity of a cell or an organism (in terms of movement, secretion, enzyme production, gene expression, etc.) as a result of an external stimulus. Any process that modulates the frequency, rate or extent of blood coagulation. Any process that modulates the frequency, rate or extent of the directed movement of a motile cell or organism in response to a specific chemical concentration gradient. Any process that modulates the frequency, rate or extent of skeletal muscle. Any process that modulates the frequency, rate or extent of a biological process. Biological processes are regulated by many means; examples include the control of gene expression, protein modification or interaction with a protein or substrate molecule. A change in state or activity of a cell or an organism (in terms of movement, secretion, enzyme production, gene expression, etc.) as a result of a stimulus.

View Gene Ontology (GO) Term

GO TERM SUMMARY

Name: regulation of response to external stimulus
Acc: GO:0032101
Aspect: Biological Process
Desc: Any process that modulates the frequency, rate or extent of a response to an external stimulus.
Proteins in PDR annotated with:
   This term: 1 [Search]
   Term or descendants: 494 [Search]


[geneontology.org]
INTERACTIVE GO GRAPH

GO:0032101 - regulation of response to external stimulus (interactive image map)

YRC Informatics Platform - Version 3.0
Created and Maintained by: Michael Riffle