YRC Logo
PROTEIN SEARCH:
Descriptions Names[Advanced Search]

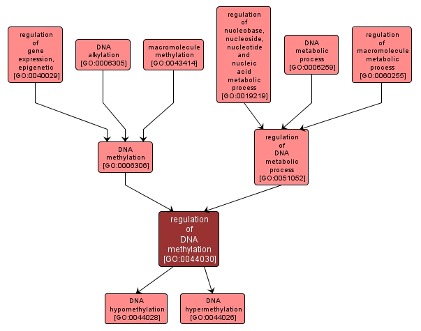
The covalent transfer of a methyl group to either N-6 of adenine or C-5 or N-4 of cytosine. Any cellular process that modulates the frequency, rate or extent of the chemical reactions and pathways involving nucleobases, nucleosides, nucleotides and nucleic acids. The addition of alkyl groups to many positions on all four bases of DNA. Alkylating agents can also modify the bases of incoming nucleotides in the course of DNA synthesis. Any process that modulates the frequency, rate or extent of the covalent transfer of a methyl group to either N-6 of adenine or C-5 or N-4 of cytosine. The covalent attachment of a methyl residue to one or more monomeric units in a polypeptide, polynucleotide, polysaccharide, or other biological macromolecule. An decrease in the epigenetic methylation of cytosine and adenosine residues in DNA. Any process that modulates the frequency, rate or extent of gene expression; the process is mitotically or meiotically heritable, or is stably self-propagated in the cytoplasm of a resting cell, and does not entail a change in DNA sequence. Any cellular metabolic process involving deoxyribonucleic acid. This is one of the two main types of nucleic acid, consisting of a long, unbranched macromolecule formed from one, or more commonly, two, strands of linked deoxyribonucleotides. Any process that modulates the frequency, rate or extent of the chemical reactions and pathways involving macromolecules, any molecule of high relative molecular mass, the structure of which essentially comprises the multiple repetition of units derived, actually or conceptually, from molecules of low relative molecular mass. Any process that modulates the frequency, rate or extent of the chemical reactions and pathways involving DNA. An increase in the epigenetic methylation of cytosine and adenosine residues in DNA.

View Gene Ontology (GO) Term

GO TERM SUMMARY

Name: regulation of DNA methylation
Acc: GO:0044030
Aspect: Biological Process
Desc: Any process that modulates the frequency, rate or extent of the covalent transfer of a methyl group to either N-6 of adenine or C-5 or N-4 of cytosine.
Proteins in PDR annotated with:
   This term: 1 [Search]
   Term or descendants: 1 [Search]


[geneontology.org]
INTERACTIVE GO GRAPH

GO:0044030 - regulation of DNA methylation (interactive image map)

YRC Informatics Platform - Version 3.0
Created and Maintained by: Michael Riffle