YRC Logo
PROTEIN SEARCH:
Descriptions Names[Advanced Search]

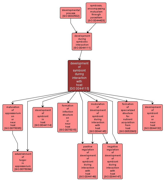
The progression of an organism from an initial condition to a later condition, occurring in, on or near the exterior of its host organism. The host is defined as the larger of the organisms involved in a symbiotic interaction. The progression of an organism from an initial condition to a later condition, occurring when the organism is in a symbiotic interaction. The process whereby specialized features of the symbiont appressorium are acquired post initiation, to aid in infection of the host. The host is defined as the larger of the organisms involved in a symbiotic interaction. The progression of an organism from an initial condition to a later condition, occurring within the cells or tissues of the host organism. This may (but not necessarily) include a filamentous growth form, and also can include secretion of proteases and lipases to break down host tissue. The host is defined as the larger of the organisms involved in a symbiotic interaction. Any process that activates or increases the frequency, rate or extent of the progression of an organism from an initial condition to a later condition, occurring in, on or near the exterior of its host organism. The process by which a symbiont structure that serves to infect the host is formed on or near its host organism. It includes physiological, developmental, and morphological changes of the symbiont. The host is defined as the larger of the organisms involved in a symbiotic interaction. The process whereby hydrostatic pressure is increased within the symbiont appressorium to breach the cuticle of the host. The host is defined as the larger of the organisms involved in a symbiotic interaction. Any process that modulates the frequency, rate or extent of the progression of an organism from an initial condition to a later condition, occurring in, on or near the exterior of its host organism. The assembly by an organism of a cellular component or anatomical structure for the purpose of obtaining nutrients from its host organism. The host is defined as the larger of the organisms involved in a symbiotic interaction. Any process that stops, prevents or reduces the frequency, rate or extent of the progression of an organism from an initial condition to a later condition, occurring in, on or near the exterior of its host organism. A biological process whose specific outcome is the progression of an integrated living unit: an anatomical structure (which may be a subcellular structure, cell, tissue, or organ), or organism over time from an initial condition to a later condition. The progression of a symbiont from an initial condition to a later condition, within the cells or tissues of its host organism. An interaction between two organisms living together in more or less intimate association. The term host is usually used for the larger (macro) of the two members of a symbiosis. The smaller (micro) member is called the symbiont organism. Microscopic symbionts are often referred to as endosymbionts. The various forms of symbiosis include parasitism, in which the association is disadvantageous or destructive to one of the organisms; mutualism, in which the association is advantageous, or often necessary to one or both and not harmful to either; and commensalism, in which one member of the association benefits while the other is not affected. However, mutualism, parasitism, and commensalism are often not discrete categories of interactions and should rather be perceived as a continuum of interaction ranging from parasitism to mutualism. In fact, the direction of a symbiotic interaction can change during the lifetime of the symbionts due to developmental changes as well as changes in the biotic/abiotic environment in which the interaction occurs.

View Gene Ontology (GO) Term

GO TERM SUMMARY

Name: development of symbiont during interaction with host
Acc: GO:0044115
Aspect: Biological Process
Desc: The progression of an organism from an initial condition to a later condition, occurring in, on or near the exterior of its host organism. The host is defined as the larger of the organisms involved in a symbiotic interaction.
Proteins in PDR annotated with:
   This term: 0
   Term or descendants: 7 [Search]


[geneontology.org]
INTERACTIVE GO GRAPH

GO:0044115 - development of symbiont during interaction with host (interactive image map)

YRC Informatics Platform - Version 3.0
Created and Maintained by: Michael Riffle