YRC Logo
PROTEIN SEARCH:
Descriptions Names[Advanced Search]

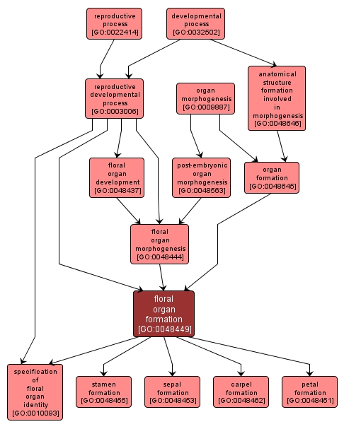
The process that contributes to the act of giving rise to the stamen. This process pertains to the initial formation of a structure from unspecified parts. A biological process that directly contributes to the process of producing new individuals by one or two organisms. The new individuals inherit some proportion of their genetic material from the parent or parents. The process by which the anatomical structures of the floral organ are generated and organized. Morphogenesis pertains to the creation of form. The process that gives rise to the sepal. This process pertains to the initial formation of a structure from unspecified parts. The process that gives rise to the carpel. This process pertains to the initial formation of a structure from unspecified parts. The process that gives rise to the petal. This process pertains to the initial formation of a structure from unspecified parts. Morphogenesis, during the post-embryonic phase, of a tissue or tissues that work together to perform a specific function or functions. Morphogenesis pertains to process by which anatomical structures are generated and organized. Organs are commonly observed as visibly distinct structures, but may also exist as loosely associated clusters of cells that work together to perform a specific function or functions. The process pertaining to the initial formation of an organ from unspecified parts. The process begins with the specific processes that contribute to the appearance of the discrete structure, such as inductive events, and ends when the structural rudiment of the organ is recognizable, such as a condensation of mesenchymal cells into the organ rudiment. Organs are a natural part or structure in an animal or a plant, capable of performing some special action (termed its function), which is essential to the life or well-being of the whole. The heart and lungs are organs of animals, and the petal and leaf are organs of plants. In animals the organs are generally made up of several tissues, one of which usually predominates, and determines the principal function of the organ. A developmental process by which a progressive change in the state of some part of an organism specifically contributes to its ability to form offspring. A biological process whose specific outcome is the progression of an integrated living unit: an anatomical structure (which may be a subcellular structure, cell, tissue, or organ), or organism over time from an initial condition to a later condition. The developmental process pertaining to the initial formation of an anatomical structure from unspecified parts. This process begins with the specific processes that contribute to the appearance of the discrete structure and ends when the structural rudiment is recognizable. An anatomical structure is any biological entity that occupies space and is distinguished from its surroundings. Anatomical structures can be macroscopic such as a carpel, or microscopic such as an acrosome. The process by which the identity of a floral organ primordium is specified. Identity is considered to be the aggregate of characteristics by which a structure is recognized. Morphogenesis of an organ. An organ is defined as a tissue or set of tissues that work together to perform a specific function or functions. Morphogenesis is the process by which anatomical structures are generated and organized. Organs are commonly observed as visibly distinct structures, but may also exist as loosely associated clusters of cells that work together to perform a specific function or functions. The process that gives rise to floral organs. This process pertains to the initial formation of a structure from unspecified parts. The process whose specific outcome is the progression of the floral organ over time, from its formation to the mature structure.

View Gene Ontology (GO) Term

GO TERM SUMMARY

Name: floral organ formation
Acc: GO:0048449
Aspect: Biological Process
Desc: The process that gives rise to floral organs. This process pertains to the initial formation of a structure from unspecified parts.
Synonyms:
  • GO:0048436
Proteins in PDR annotated with:
   This term: 0
   Term or descendants: 20 [Search]


[geneontology.org]
INTERACTIVE GO GRAPH

GO:0048449 - floral organ formation (interactive image map)

YRC Informatics Platform - Version 3.0
Created and Maintained by: Michael Riffle