YRC Logo
PROTEIN SEARCH:
Descriptions Names[Advanced Search]

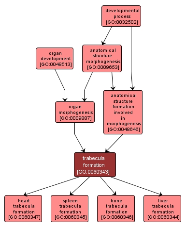
The process of creating a trabecula in the heart. A trabecula is a tissue element in the form of a small beam, strut or rod. A biological process whose specific outcome is the progression of an integrated living unit: an anatomical structure (which may be a subcellular structure, cell, tissue, or organ), or organism over time from an initial condition to a later condition. The process of creating a trabecula in the spleen. A trabecula is a tissue element in the form of a small beam, strut or rod. The process of creating a trabecula in the bone. A trabecula is a tissue element in the form of a small beam, strut or rod. The developmental process pertaining to the initial formation of an anatomical structure from unspecified parts. This process begins with the specific processes that contribute to the appearance of the discrete structure and ends when the structural rudiment is recognizable. An anatomical structure is any biological entity that occupies space and is distinguished from its surroundings. Anatomical structures can be macroscopic such as a carpel, or microscopic such as an acrosome. Morphogenesis of an organ. An organ is defined as a tissue or set of tissues that work together to perform a specific function or functions. Morphogenesis is the process by which anatomical structures are generated and organized. Organs are commonly observed as visibly distinct structures, but may also exist as loosely associated clusters of cells that work together to perform a specific function or functions. Development of a tissue or tissues that work together to perform a specific function or functions. Development pertains to the process whose specific outcome is the progression of a structure over time, from its formation to the mature structure. Organs are commonly observed as visibly distinct structures, but may also exist as loosely associated clusters of cells that work together to perform a specific function or functions. The process of creating a trabecula in an organ. A trabecula is a small, often microscopic, tissue element in the form of a small beam, strut or rod, which generally has a mechanical function. Trabecula are usually but not necessarily, composed of dense collagenous tissue. The process of creating a trabecula in the liver. A trabecula is a tissue element in the form of a small beam, strut or rod. The process by which anatomical structures are generated and organized. Morphogenesis pertains to the creation of form.

View Gene Ontology (GO) Term

GO TERM SUMMARY

Name: trabecula formation
Acc: GO:0060343
Aspect: Biological Process
Desc: The process of creating a trabecula in an organ. A trabecula is a small, often microscopic, tissue element in the form of a small beam, strut or rod, which generally has a mechanical function. Trabecula are usually but not necessarily, composed of dense collagenous tissue.
Synonyms:
  • trabeculation
  • trabecula biogenesis
Proteins in PDR annotated with:
   This term: 0
   Term or descendants: 24 [Search]


[geneontology.org]
INTERACTIVE GO GRAPH

GO:0060343 - trabecula formation (interactive image map)

YRC Informatics Platform - Version 3.0
Created and Maintained by: Michael Riffle