YRC Logo
PROTEIN SEARCH:
Descriptions Names[Advanced Search]

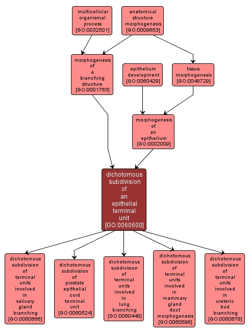
Any biological process, occurring at the level of a multicellular organism, pertinent to its function. The process whose specific outcome is the progression of an epithelium over time, from its formation to the mature structure. An epithelium is a tissue that covers the internal or external surfaces of an anatomical structure. The process whereby a salivary epithelial cord bifurcates at its end. The process by which the anatomical structures of a tissue are generated and organized. Morphogenesis pertains to the creation of form. The process whereby a prostate epithelial cord bifurcates at its end. The process whereby a lung bud bifurcates. The process whereby an epithelial cord, rod or tube bifurcates at its end. The process whereby the terminal end of a mammary duct bifurcates. The process by which anatomical structures are generated and organized. Morphogenesis pertains to the creation of form. The process by which the anatomical structures of epithelia are generated and organized. Morphogenesis pertains to the creation of form. An epithelium consists of closely packed cells arranged in one or more layers, that covers the outer surfaces of the body or lines any internal cavity or tube. The process whereby a ureteric bud bifurcates at its end. The process by which the anatomical structures of branches are generated and organized. Morphogenesis pertains to the creation of form. A branch is a division or offshoot from a main stem. Examples in animals would include blood vessels, nerves, lymphatics and other endothelial or epithelial tubes.

View Gene Ontology (GO) Term

GO TERM SUMMARY

Name: dichotomous subdivision of an epithelial terminal unit
Acc: GO:0060600
Aspect: Biological Process
Desc: The process whereby an epithelial cord, rod or tube bifurcates at its end.
Synonyms:
  • primary branching of an epithelium
Proteins in PDR annotated with:
   This term: 0
   Term or descendants: 12 [Search]


[geneontology.org]
INTERACTIVE GO GRAPH

GO:0060600 - dichotomous subdivision of an epithelial terminal unit (interactive image map)

YRC Informatics Platform - Version 3.0
Created and Maintained by: Michael Riffle