YRC Logo
PROTEIN SEARCH:
Descriptions Names[Advanced Search]

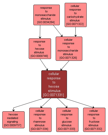
A series of molecular signals mediated by the detection of hexose. A change in state or activity of a cell (in terms of movement, secretion, enzyme production, gene expression, etc.) as a result of a monosaccharide stimulus. A change in state or activity of a cell (in terms of movement, secretion, enzyme production, gene expression, etc.) as a result of a rhamnose stimulus. A change in state or activity of a cell or an organism (in terms of movement, secretion, enzyme production, gene expression, etc.) as a result of a hexose stimulus. A change in state or activity of a cell or an organism (in terms of movement, secretion, enzyme production, gene expression, etc.) as a result of a monosaccharide stimulus. A change in state or activity of a cell (in terms of movement, secretion, enzyme production, gene expression, etc.) as a result of a glucose stimulus. A change in state or activity of a cell (in terms of movement, secretion, enzyme production, gene expression, etc.) as a result of a fructose stimulus. A change in state or activity of a cell (in terms of movement, secretion, enzyme production, gene expression, etc.) as a result of a carbohydrate stimulus. A change in state or activity of a cell (in terms of movement, secretion, enzyme production, gene expression, etc.) as a result of a hexose stimulus.

View Gene Ontology (GO) Term

GO TERM SUMMARY

Name: cellular response to hexose stimulus
Acc: GO:0071331
Aspect: Biological Process
Desc: A change in state or activity of a cell (in terms of movement, secretion, enzyme production, gene expression, etc.) as a result of a hexose stimulus.
Proteins in PDR annotated with:
   This term: 0
   Term or descendants: 18 [Search]


[geneontology.org]
INTERACTIVE GO GRAPH

GO:0071331 - cellular response to hexose stimulus (interactive image map)

YRC Informatics Platform - Version 3.0
Created and Maintained by: Michael Riffle