YRC Logo
PROTEIN SEARCH:
Descriptions Names[Advanced Search]

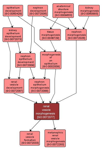
The process whose specific outcome is the progression of an epithelium over time, from its formation to the mature structure. An epithelium is a tissue that covers the internal or external surfaces of an anatomical structure. The developmental process pertaining to the initial formation of the renal vesicle from condensed mesenchymal cells. The renal vesicle is the primordial structure of the nephron epithelium, and is formed by the condensation of mesenchymal cells. The process by which the anatomical structures of the nephron are generated and organized. Morphogenesis pertains to the creation of form. A nephron is the functional unit of the kidney. The process by which the anatomical structures of the renal vesicle are generated and organized. Morphogenesis pertains to the creation of form. The renal vesicle is the primordial structure of the nephron epithelium, and is formed by the condensation of mesenchymal cells. The process by which anatomical structures are generated and organized. Morphogenesis pertains to the creation of form. The process whose specific outcome is the progression of the renal vesicle over time, from its formation to the mature structure. An epithelium is a tissue that covers the internal or external surfaces of an anatomical structure. The renal vesicle is the primordial structure of the nephron epithelium, and is formed by the condensation of mesenchymal cells. The process by which the anatomical structures of the nephron epithelium are generated and organized. Morphogenesis pertains to the creation of form. The nephron epithelium is a tissue that covers the surface of a nephron. The process whose specific outcome is the progression of the nephron epithelium over time, from its formation to the mature structure. An epithelium is a tissue that covers the internal or external surfaces of an anatomical structure. The nephron epithelium is a tissue that covers the surface of a nephron. The process by which the anatomical structures of the metanephric renal vesicle are generated and organized. Morphogenesis pertains to the creation of form. The renal vesicle is the primordial structure of the metanephric nephron epithelium, and is formed by the condensation of mesenchymal cells. The process whose specific outcome is the progression of an epithelium in the kidney over time, from its formation to the mature structure. An epithelium is a tissue that covers the internal or external surfaces of an anatomical structure. The process whose specific outcome is the progression of the nephron over time, from its formation to the mature structure. A nephron is the functional unit of the kidney. Morphogenesis of a kidney. A kidney is an organ that filters the blood and excretes the end products of body metabolism in the form of urine. The process by which the anatomical structures of a tissue are generated and organized. Morphogenesis pertains to the creation of form. The process by which the anatomical structures of epithelia are generated and organized. Morphogenesis pertains to the creation of form. An epithelium consists of closely packed cells arranged in one or more layers, that covers the outer surfaces of the body or lines any internal cavity or tube.

View Gene Ontology (GO) Term

GO TERM SUMMARY

Name: renal vesicle morphogenesis
Acc: GO:0072077
Aspect: Biological Process
Desc: The process by which the anatomical structures of the renal vesicle are generated and organized. Morphogenesis pertains to the creation of form. The renal vesicle is the primordial structure of the nephron epithelium, and is formed by the condensation of mesenchymal cells.
Proteins in PDR annotated with:
   This term: 0
   Term or descendants: 19 [Search]


[geneontology.org]
INTERACTIVE GO GRAPH

GO:0072077 - renal vesicle morphogenesis (interactive image map)

YRC Informatics Platform - Version 3.0
Created and Maintained by: Michael Riffle